
【导读】13连板锋龙股份明起停牌核查
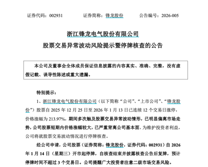
1月13日晚间,13连板的锋龙股份(002931)发布公告称,公司股票将于1月14日(星期三)开市起停牌,预计停牌时间不超过3个交易日。
股价短期涨幅严重背离公司基本面
去年12月17日,锋龙股份涨停,盘后发布的公告显示,公司正筹划控制权变更并将停牌,直至12月25日复牌。
在最新公告中,锋龙股份表示,2025年12月25日至2026年1月13日,公司股票已连续12个交易日涨停,价格涨幅为213.97%,在此期间多次触及股票交易异常波动情形,已明显偏离市场走势。公司股票短期内价格涨幅较大,已严重背离公司基本面。
为维护投资者利益,公司将就股票交易波动情况进行停牌核查。公司股票自2026年1月14日(星期三)开市起停牌,自核查结束并披露核查公告后复牌,预计停牌时间不超过3个交易日。公司提醒广大投资者注意二级市场交易风险。
锋龙股份称,目前公司股价存在较高的炒作风险,未来存在快速下跌的风险。
截至2026年1月13日,公司收盘价为61.79元/股,静态市盈率为2939.63,市净率为14.21;公司所属专用设备制造业静态市盈率为42.34,市净率为3.97。公司的市盈率和市净率与同行业的情况有较大差异。
股份转让交易尚存不确定性
2025年12月24日,“人形机器人第一股”优必选发布公告称,拟以“协议转让+要约收购”的组合方式收购锋龙股份9395.75万股(占股份总数43%),合计总对价达16.65亿元。目前,交易双方已签署了相关转让协议。
在最新公告中,锋龙股份表示,截至目前,公司主营业务仍为园林机械零部件、汽车零部件和液压零部件的研发、生产和销售,未发生重大变化。
优必选暂无在未来12个月内改变上市公司主营业务或者对上市公司主营业务做出重大调整的明确计划,以及在未来12个月内对上市公司及其子公司的重大资产和业务进行出售、合并、与他人合资或合作的明确计划,或上市公司拟购买或置换重大资产的明确重组计划。
未来36个月内,优必选不存在通过上市公司重组上市的计划或安排;未来12个月内,优必选不存在资产重组计划。
锋龙股份提到,本次交易完成之后,公司仍以原有业务为主,基本面不会发生重大变化;优必选将努力优化上市公司管理及资源配置,提升上市公司持续经营能力和盈利能力,但公司转型升级存在不确定性,未来业务合作亦存在不确定性。
锋龙股份还指出,本次交易的完成尚存在不确定性,公司将持续关注后续进展情况,并严格履行信息披露义务。
业绩方面,锋龙股份2023年归母净亏损704.02万元;2024年扭亏为盈,归母净利润为459.29万元;2025年前三季度归母净利润为2151.85万元。
拉伯配资提示:文章来自网络,不代表本站观点。